爱汇查曾经报道过,不少理财诈骗中不法分子,打着央企和国家重大项目、重大工程的旗号,招摇撞骗。日前,大飞机微信公众号发布的《关于不法分子假冒中国商飞名义行骗的严正声明》称,有不法分子假冒中国商飞开发一款名为大飞机APP程序,并在其中发布中国商飞小额期权、中国商飞股份期权、ARJ21私募基金、C919私募基金、CR929小额基金等虚假投资理财项目。
“大项目、高收益”的诱惑
今年2月,一个假冒中国商飞的“大飞机”APP上线。在这个“大飞机”APP中,有四种不同金额的虚假“投资”项目。

第一种是“ARJ21私募基金”。单笔限额最低200元,最高300元,15天到期,日收2%。如果投资300元,15天后连本带息能获得390元,折合年收益率达到730%;
第二种是“中国商飞小额期权”。单笔限额最低300元,最高800元,100天到期,日收益3%。如果投资800元,100天后连本带息就能获得3200元,折合年收益率达到1095%。
第三种是“C919私募基金”。单笔限额最低1000元,最高5000元,365天到期,日收益是2.2%-2.6%。如果投资5000元,365天后连本带息就能获得45150-52450元,折合年收益率达到803%-949%。
第四种是“中国商飞股份期权”。单笔限额最低1000元,最高10000元,100天到期,日收益是3%。如果投资10000元,100天后连本带息就能获得40000元,折合年收益率达到1095%。
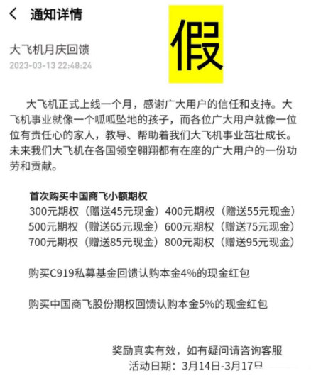
一个月后,App还发布了“月庆回馈”公告:购买“C919私募基金”回馈认购本金4%的现金红包;购买“中国商飞股份期权”回馈认购本金5%的现金红包。
不法分子抓住了“大飞机”商用取得实质进展这个窗口期,进行项目包装和欺诈。“大飞机”APP理财骗局时间较短,目前有多少投资者和资金被骗仍不清楚。
理财诈骗为何屡禁不止?
实际上,这种打着央企、国企名号实施理财诈骗的行为并不是什么新鲜事。从不法分子的角度来看,当前实施这种理财诈骗的成本太低,架构一个网络平台再进行宣传便可吸引到一些投资者。

从投资者角度来看,随着新一轮降息落地,银行存款利率已逐渐步入“2时代”,低利率环境下把钱存进银行赚不到什么钱,有余钱的投资者更倾向于更高收益率的理财手段,而一些投资者又缺乏对理财产品的了解和风险意识,不法分子正是利用这种心理进行理财诈骗。
网络本身具有高度隐匿性,一些违法犯罪活动的服务器甚至架设在国外,犯罪嫌疑人及犯罪行为可能无法快速定位及固定证据,侦查难度普遍较大。当前很多资金盘项目崩盘或跑路之后,投资者想追回损失,请公安部门予以刑事立案,但是想要把钱拿回来却非常艰难。
爱汇查提醒
总结上述诈骗案例,投资者在投资之前,我们需要了解投资项目的背景和风险,包括公司的注册信息、经营范围和历史业绩,要了解项目本身的真实性。其次,不要轻信高额回报的承诺,任何项目其回报率高出市场平均水平,都要保持警惕。高额回报通常意味着高风险,而且很可能是一种骗局。最后,在投资之前,我们需要确认该项目是否合法。如果一个项目没有得到相关部门的批准或注册,那么我们需要保持警惕,因为这很可能是一种非法的投资项目。


